
Transform Implementation Research into Practice with Strategy Link
About the tool
Implementation strategies can improve the integration of evidence into practice. Selecting and designing implementation strategies that have a real impact on practice remains a challenge. Implementation researchers and practitioners grapple with questions such as:
What implementation strategy can improve the outcomes of interest?
How does this implementation strategy work?
What are the conditions that support the effectiveness of this implementation strategy?
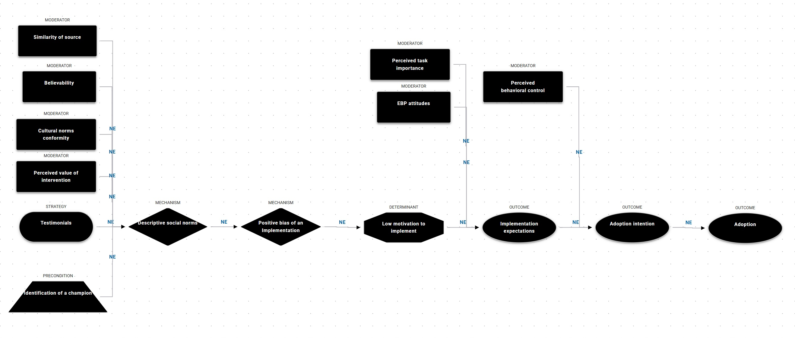
Strategy Link provides answers to these questions by summarizing the existing empirical evidence and theoretical assertions about how implementation strategies work.

Who this tool is for?
This tool is for implementation researchers and practitioners who want a deeper understanding of existing evidence and theory about how implementation strategies work. Strategy Link is for people who are looking for information to:
- guide the selection of implementation strategies that can influence locally relevant determinants and outcomes
- guide the design of an implementation strategy packages
- explore conditions that make implementation strategies work better or worse
Funders
This work is supported by funding from the National Cancer Institute (NCI) and the National Institute of Mental Health (NIMH).

Partners
